Zurück

Bachelorarbeit FH Dortmund

Entwicklung und Aufbau einer analog geregelten Referenztemperaturquelle zur Charakterisierung von Temperatursensoren

Development and realization of an analog controlled reference temperature source for characterization of temperature sensors

Projektschwerpunkte in der Übersicht

kompletter Aufbau im 19" Träger

Frontplatte

fertige PCB

Altium Simulation Schaltung Analog PWM Generator

Fusion360 Zeichnung Heizblock mit Heizelementen

Altium Designer 18 pcb3D Top

Im Folgenden führe ich nur einige Stellen aus meiner Bachelorarbeit aus, um einen kleinen Eindruck zu geben.
Einige Texte und Beschreibungen sind daher nur angerissen.

In meiner Bachelorarbeit habe ich ein analog geregeltes System in Form einer Referenztemperaturquelle, zur Charakterisierung von Temperatursensoren entwickelt. Dabei galt es, einen praxistauglichen und robusten Aufbau zu konstruieren. Dieser Aufbau soll es den Studenten in zukünftigen Praktika an der FH Dortmund ermöglichen, selbst entwickelte Temperaturmesssysteme zu charakterisieren oder das temperaturabhängige Verhalten von temperaturabhängigen Bauelementen, wie temperaturabhängige Widerstände oder Sensoren, untersuchen zu können. Um die Referenztemperaturquelle zu entwickeln, habe ich in der Software Autocad Fusion360 Konstruktionszeichnungen für den gesamten mechanischen Aufbau erstellt, um die benötigten Teile fertigen zu können. Zudem wurden Schaltpläne, eine selbst entwickelte Platine sowie ein Referenzthermometer mit einem Analogausgang und einer Genauigkeit von 0,1 Grad Celsius benötigt.

Umgesetzt wurde das Projekt mit Hilfe folgender Software

Der Referenzsensor und das ein passendes Einbauthermometer gehören zu den wichtigen Schlüsselkomponenten am Anfang der Entwicklung. Auf diesen Parametern beruht die gesamte Entwicklung und Auslegung der Reglerplatine. Die vom Einbauthermometer gemessene und verarbeitete Temperatur muss mindestens der Genauigkeitsklasse der Messabweichung aus der Aufgabenstellung von 0,1 °C entsprechen, da dieser Wert als Referenzgröße der Regelung dient. Die Temperatur soll im Bereich von +30 °C bis +130 °C in möglichst stufenlosen Schritten einstellbar sein. Als Referenztemperatursensor habe ich einen standard Temperatursensorf PT100 ausgewählt.

Regeleinheit mit abgesetztem Heizblock

Um die Reglerplatine möglichst wenig durch äußere Temperaturquellen zu beeinflussen, wird ein externer Aufbau in Form eines Tischgestells konstruiert. Das spätere Tischgestell soll den Heizblock, den Referenzsensor und die Aufnahme für die DUTs beinhalten.

Konstruktion des Heizblocks

Um eine möglichst homogene Oberflächentemperaturverteilung auf der Oberseite des beheizten Blockes zu erreichen, ist es naheliegend den Aluminiumblock direkt von innen zu Beheizen. Daher besteht der Heizblock aus drei wesentlichen Komponenten.
Aluminiumblock (I), Heizelemente (HP1, HP2) und einem Referenzsensor.

Die Ideengebung der innenliegenden Heizung war die Extruderheizung eines 3D Druckers.

Konstruktion des Tischgestells

Der Heizblock soll im zusammengebauten Zustand, ca 2 mm aus dem Gestell herausragen damit die Klemmvorrichtung und die DUTs nicht thermisch mit dem Gestell selbst verbunden werden kann. Um Gestell und Heizblock thermisch möglichst gut zu entkoppeln ist der Ausschnitt jeweis 2 mm um den Block herum größer. Der Heizblock wird durch Abstandsbolzen auf ein Blech geschraubt, welches ebenfalls mit Abstandsbolzen von der Oberseite des Gestells abgesetzt. Dies soll eine weitere thermische Entkopplung gewährleisten.

Da der spätere Aufbau bis zu 130 °C erreichen kann, muss zusätzlich ein Berührungsschutz vorgesehen werden. Die vier 4 mm Bananenbuchsen auf der Oberseite des Gestells, dienen als Halterung für z.B. einen Berührungsschutz in Form einer Pertinax- oder Acrylglasplatte. Diese wird mit eingelassenen Büschelsteckern über die beheizte Fläche gesteckt und ermöglicht es so, den Anwender des Aufbaus vor eventuellen Verbrennungen zu schützen. Die Seitenteile, die als zusätzlichen Berührungsschutz dienen, konnten nicht in einem Stück gekantet werden. Dazu müssen im Nachgang zwei auf 90° gebogene Blechwinkel an den Seiten befestigt werden. Zur Befestigung werden die Seitenbleche mit den schon vorhandenen 30 mm Abstandshaltern zwischen Bodenblech und Oberseite genutzt.

Regelstreckenidentifikation

Ermitteln des Verhaltens der Regelstrecke

Identifikation der Regelstrecke

In der linken Tabelle sind verschiedene Sprungantworten von Regelstrecken dargestellt. Um die Parameter für die Regler-Anteile ermitteln zu können, ist es zwingend erforderlich die Regelstrecke, bzw. das Verhalten derer, zu kennen.

Um das Übertragungsverhalten und die Eigenschaften der Regelstrecke herauszufinden, wurde der zuvor konstruierte Heizblock mit einer konstanten Leistung mit 4,5W, 6,8W und 9,1 W geheizt, bis sich eine Sättigung einstellt. Die Temperatur bleibt in der Sättigung also nahezu konstant an einem maximalen Punkt.

Die gemessene Spannung ist abhängig von der Temperatur des Aluminiumblocks.

Messung der Sprungantworten

Anhand der Ergebnisse der Messungen und der Berechnung der Streckenverstärkungen lässt sich erkennen, dass die Regelstrecke linear reagiert. Die Abweichung vom Ergebnis der Messung 1 zu den Messungen 2 und 3 lassen sich auf die Messungenauigkeiten der verwendeten Multimeter und Oszilloskope zurückführen. Siehe dazu Spannungssprünge in Kennlinie 4,5 W in Abbildung 11.

Schaltungsentwicklung in Altium® Designer 18

Pulsweitengenerator (Modulation) zur Ansteuerung der Heizpatronen

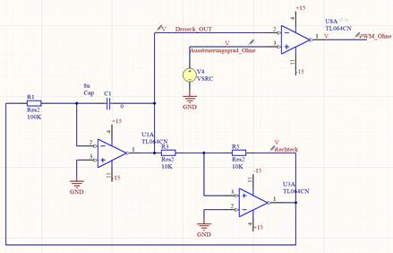
Schaltung des analog PWM Generators mit Dreieck und Rechtecksignal

Bei der Pulsweitenmodulation (PWM) handelt es sich um ein moduliertes Signal, bei dem die Ein- und Ausschaltdauer eines Rechtecksignals bei einer konstanten Grundfrequenz verändert wird. Dieses Tastverhältnis, meist prozentual angegeben, dient als Aussteuerungsgrad. Ein PWM Signal kann entweder analog oder digital erzeugt werden. Im Folgenden wird allerdings nur auf die analoge Erzeugung eingegangen. Ich habe in meiner Entwicklung einen analogen PWM Generator verwendet. Der RC Oszillator mit Schmitt-Trigger erzeugt das Rechteck, Ein Integrator das Dreiecksignal. Mit Hilfe eines Komparators wird die PWM erzeugt

Simulation und Veranschaulichung der Signale

Linke Grafik zeigt das Ausgangssignal des spannungsgesteuerten PWM Generators bei einer angelegten Vergleichsspannung UV4 von 7,5 V, hier waagerecht in Schwarz eingezeichnet. Der Komparator vergleicht das Dreiecksignal (grün) mit der Vergleichsspannung (schwarz). An den Schnittpunkten der beiden Signalverläufe schaltet der Komparator jeweils seine Ausgangsspannung um und erzeugt somit das gewünschte PWM Signal (blau).

Leistungselektronik

Um die Heizung zuverlässig schalten zu können, wurde ein N- Kanal Mosfet vom Typ BUZ11 des Herstellers Fairchild Semiconductor verwendet. Nach den Angaben aus dem Datenblatt besitzt dieser Mosfet einen r_DS(ON) von 0,040 Ω und kann einen Strom I_D (continious) von 30 A schalten. Somit lässt sich die Verlustleistung über den Transistor mit dem Laststrom der Heizung von I_Heizung = 4 A von 0,64 W bestimmen. Laut Datenblatt hat dieser Transistor eine maximale Temperatur von T_Jmax=125°C. Bei einer Raumtemperatur von 25 °C kann dieser bei einer Differenz von 100 °C bei seinem thermischen Widerstand zur Umgebung ohne Kühlung, eine Leistung von 1,3 W umsetzten.

Bei der gewählten Wärmespreizung durch die Kupferfläche auf der Platine auf Ober- und Unterseite und der Verlustleistung P_v von 0,64 W reicht die Kühlung aus. Aufgrund der niedrigen Schaltfrequenz des PWM Generators, können die Schaltverluste über den Transistor vernachlässigt werden.

Zurück